Аналитическая система мониторинга бизнес-процессов Optimining расширяет функциональность
Разработчики российской системы анализа и оптимизации бизнес-процессов Optimining технология Process Mining) дополнили продукт возможностями, включающими сквозной анализ процессов, поддержку параллельно выполняемых активностей и расширение работы с графами. Добавленная функциональность направлена на улучшение анализа и оптимизации бизнес-процессов, что позволяет компаниям более точно управлять процессами и повышать их эффективность.
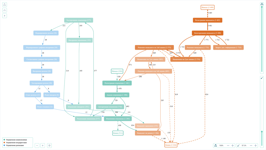
Функциональность сквозного анализа процессов в Optimining позволяет в рамках одной модели отобразить несколько ранее проанализированных процессов. Это дает возможность увидеть весь цикл обработки, выявить узкие места на стыках процессов и понять взаимосвязи между ними. Например, можно проанализировать взаимодействие процессов поддержки — от регистрации обращения пользователя и решения инцидента до реализации и последующего внедрения изменения, устраняющего корневую причину проблемы.

Поддержка параллельно исполняемых активностей позволяет точно определить порядок выполнения шагов и отображать процесс в понятной для пользователей форме. Ранее параллельное выполнение шагов могло приводить к некорректному восстановлению карты процесса с точки зрения логики выполнения процесса, когда одни и те же активности на графе отображались в разном порядке в различных кейсах. Дополнительными преимуществами данной функциональности является снижение количества вариантов отображения процессов и возможность глубже понять взаимосвязи между шагами.

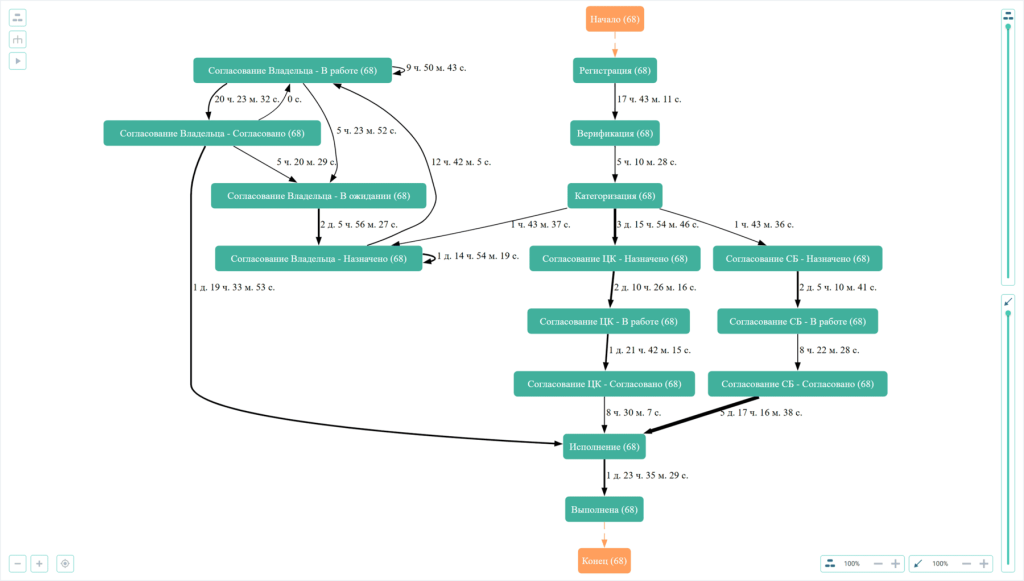
Также появилась возможность соединить на графе любые две активности процесса и автоматически получить статистику по этому переходу. Это упрощает работу с нестандартными запросами и экономит время специалистов. В большинстве систем класса Process Mining графы отображают только прямые переходы между шагами, а для анализа переходов между произвольными шагами требуется разработка отдельных представлений и привлечение аналитиков. Optimining решает эту проблему.

Программная платформа Optimining
Программная платформа Optimining – российское решение класса Process Mining, предназначенное для мониторинга и анализа бизнес-процессов компании. В системе используется технология восстановления и анализа моделей выполнения бизнес-процессов на основе цифровых следов, оставляемых в информационных системах. Продукт позволяет строить цифровые двойники процессов предприятий, выявлять действия участников процесса, которые привели к отклонению того или иного показателя от целевых значений, сопоставлять исходные и выходные данные, находить и оптимизировать «узкие места» в процессах и избыточные ресурсы.
Разработчик платформы Optimining – компания «Систематика». Продукт разработан при поддержке РФРИТ.